Tuesday, August 22nd, 2023 AT 4:07 PM
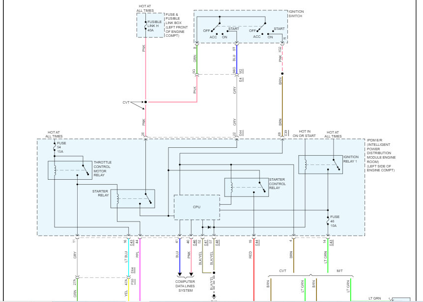
The car listed above is at the dealership for CVT replacement, after the installation the car won't start. They diagnosed a bad BCU and say it's unrelated to the transmission swap. They drove the car into the repair shop with no problem, it seems implausible.



