Caprice alternator pigtail

Tiny
DT2299
  • MEMBER
  • 1994 CHEVROLET CAPRICE
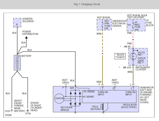
I have an 94 caprice an the old pig tail that had 2 brown wires broke now the new pig tail I have has 3 so what I want to know is what do the wires go too there are 2 regular size wires an one thick one on the new pigtail so could u please tell me how to hook this up the 2 brown wires that are left from the old is not marks in any kind of way so I dont know which wire goes to what thanks in advance

if u have pics or detail diagram I would really love that
Sunday, August 2nd, 2009 AT 5:35 PM

1 Reply

Tiny
RASMATAZ
  • MECHANIC
  • 75,992 POSTS
Hello,

Here is the wiring diagrams for the charging circuit and alternator. Check out the diagrams (Below). Please let us know if you need anything else to get the problem fixed.

Cheers
Was this
answer
helpful?
Yes
No
+3
Monday, August 3rd, 2009 AT 5:42 AM

Please login or register to post a reply.