Tuesday, May 15th, 2018 AT 9:29 AM
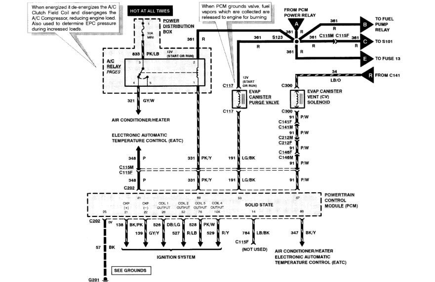
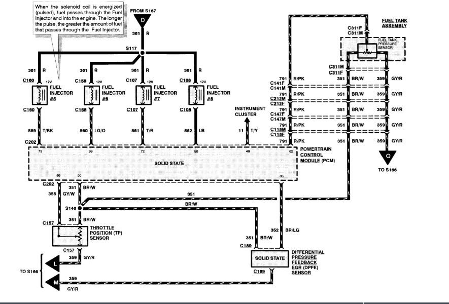
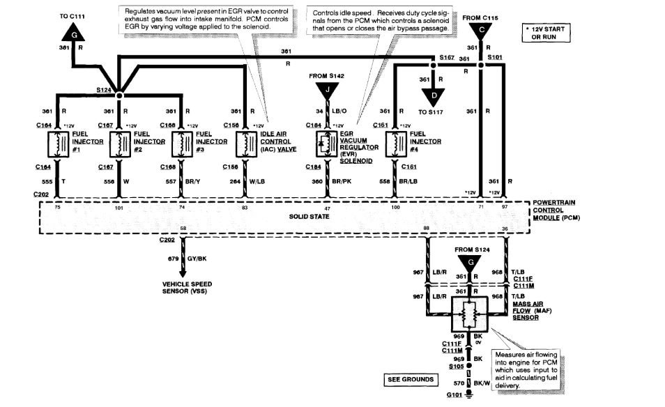
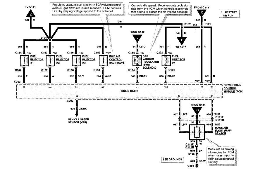
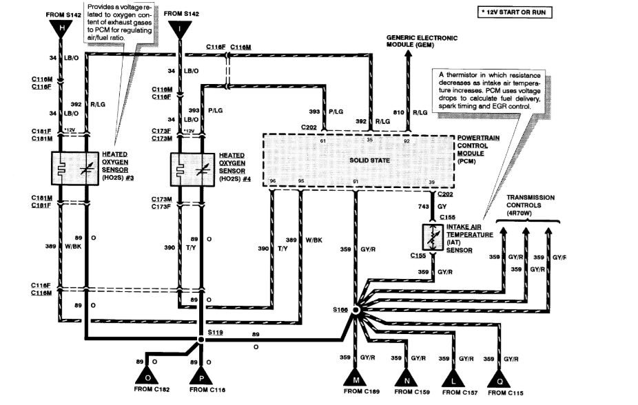
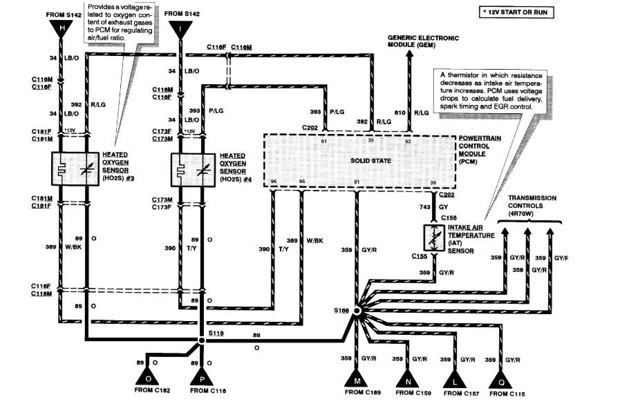
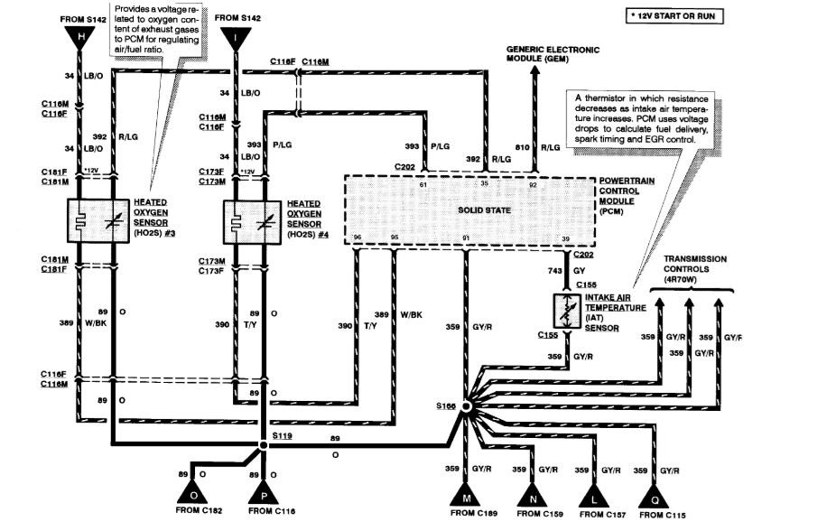
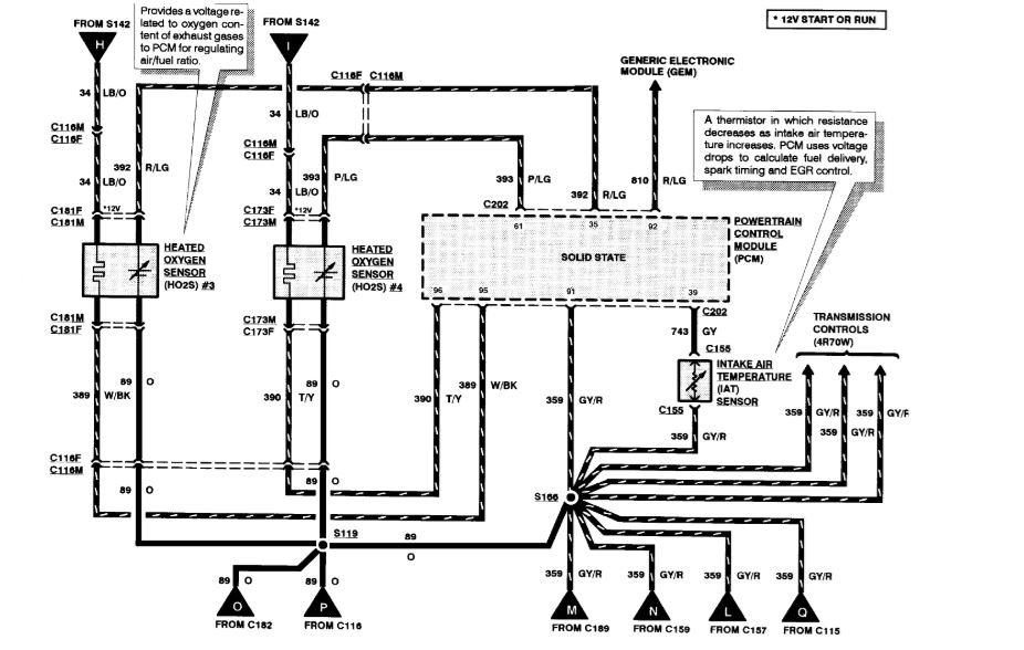
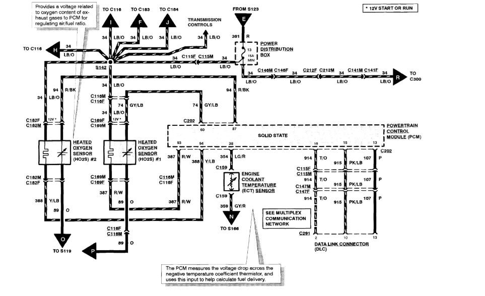
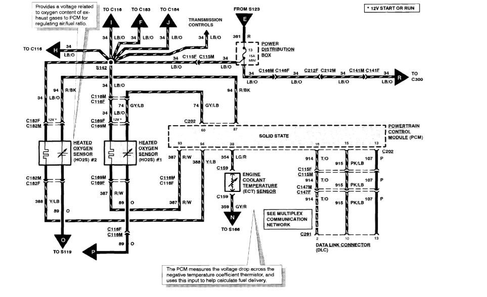
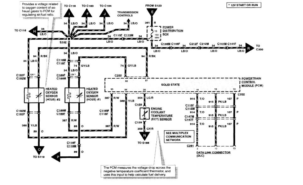
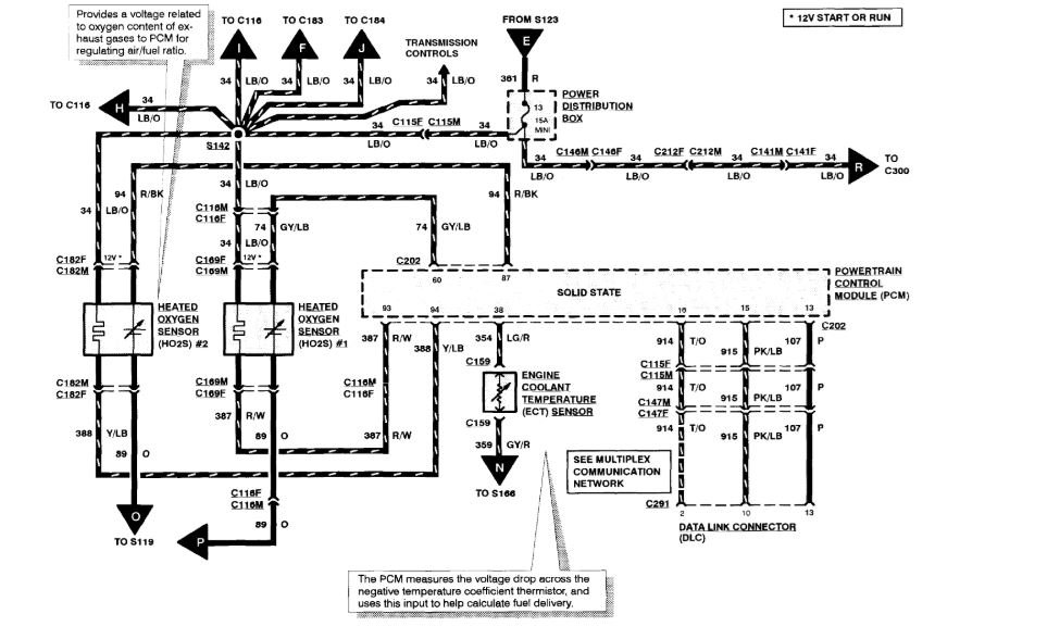
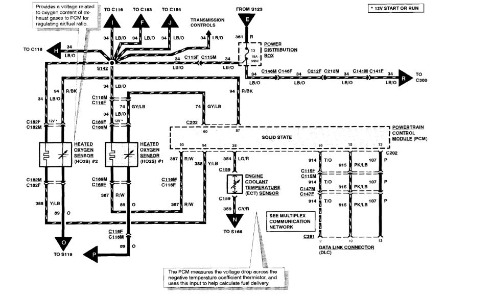
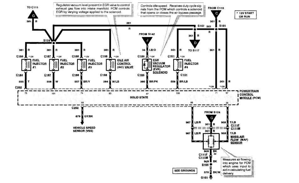
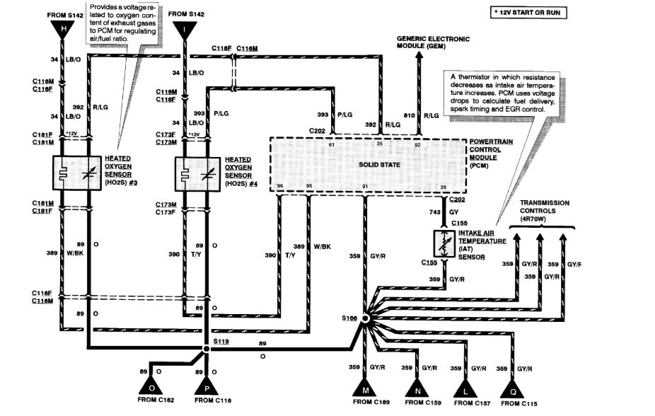
I am swapping this 5.0 engine into my 1954 F-100. I want to create a check engine light but not use the entire Explorer instruments. I have removed almost every inch of wiring and all the modules from the Explorer. Can you provide some wire diagrams so I can trace the wires and figure out what I can eliminate and still have the engine start and run?








