Can I get the BCM pin out?

Tiny
CHRISTOPHER CLARK
  • MEMBER
  • 2003 CHEVROLET IMPALA
  • 2WD
  • AUTOMATIC
  • 150,000 MILES
I am installing a compustar remote start and need some help with wiring. The pin out for the BCM would be much appreciated.
Friday, September 6th, 2024 AT 4:36 AM

10 Replies

Tiny
AL514
  • MECHANIC
  • 5,584 POSTS
Hello, is this the 3.4liter or 3.8? Most likely they are the same for the BCM pinout, but just to be sure.
Was this
answer
helpful?
Yes
No
Friday, September 6th, 2024 AT 9:57 AM
Tiny
AL514
  • MECHANIC
  • 5,584 POSTS
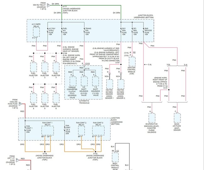
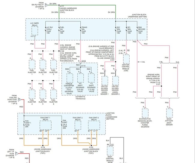
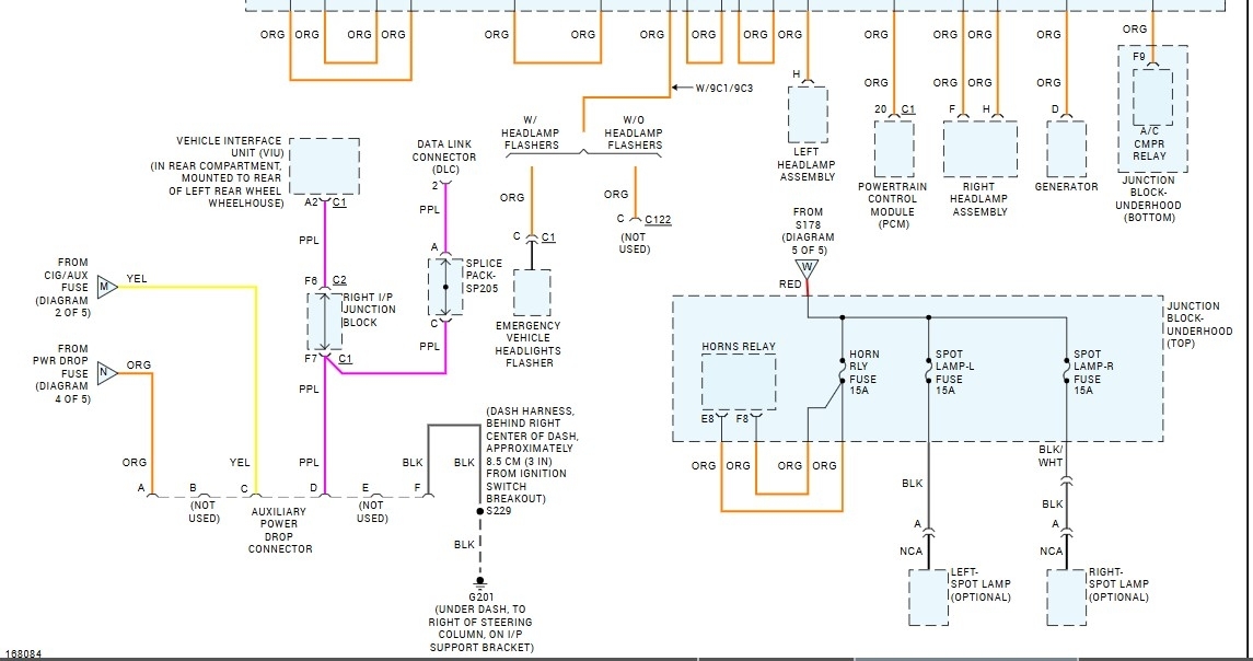
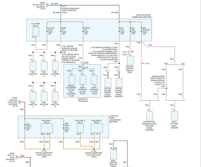
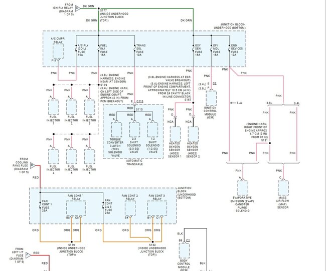
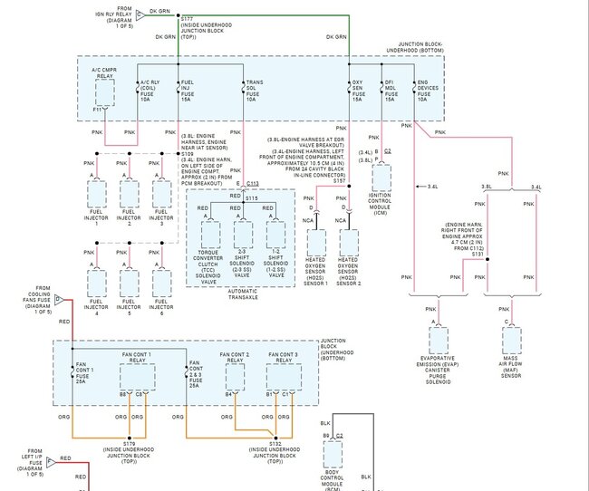
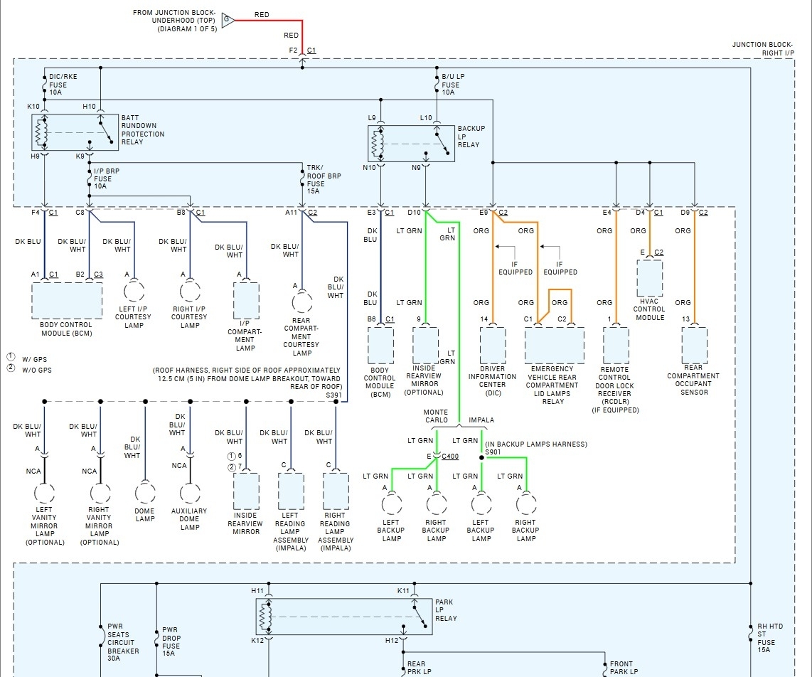
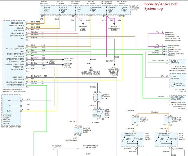
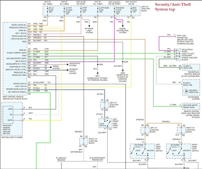
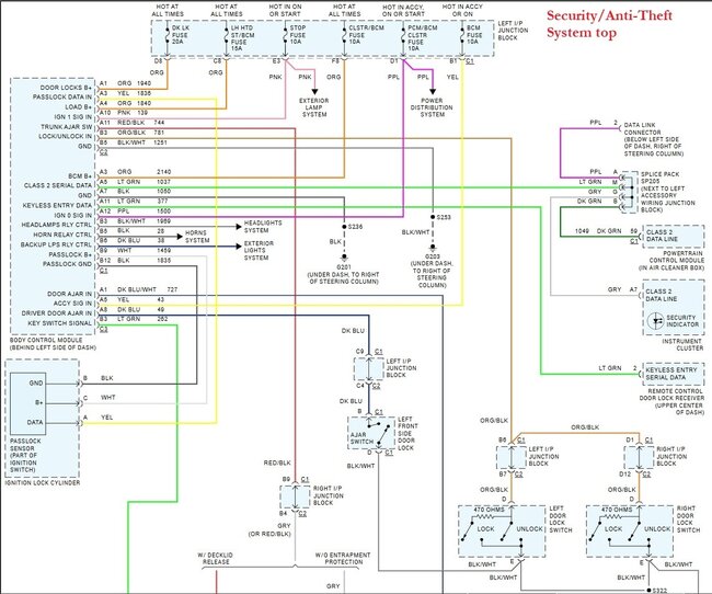
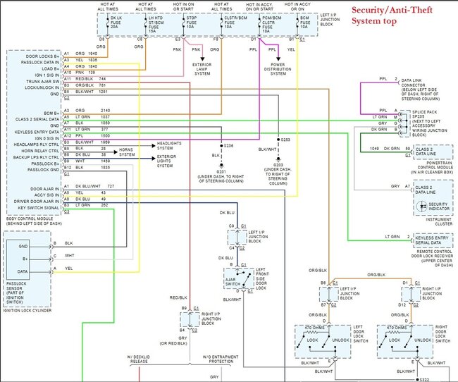
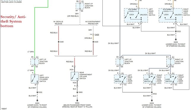
Here is the BCM wiring diagram and all 3 connector pinouts, Ill post the OEM wiring diagram as well just in case you need it, let us know if you need any other system diagrams.
Was this
answer
helpful?
Yes
No
+2
Friday, September 6th, 2024 AT 10:14 AM
Tiny
AL514
  • MECHANIC
  • 5,584 POSTS
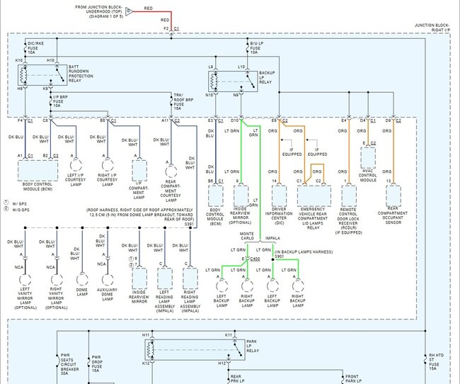
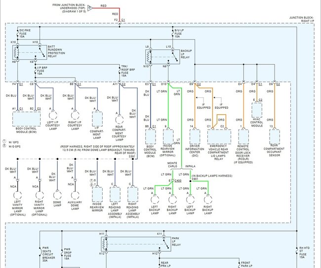
These are the OEM BCM diagrams.
Was this
answer
helpful?
Yes
No
+1
Friday, September 6th, 2024 AT 10:18 AM
Tiny
CHRISTOPHER CLARK
  • MEMBER
  • 3 POSTS
Thank you. Appreciate the help.
Was this
answer
helpful?
Yes
No
Friday, September 6th, 2024 AT 11:41 AM
Tiny
AL514
  • MECHANIC
  • 5,584 POSTS
Yup, any time.
Was this
answer
helpful?
Yes
No
Friday, September 6th, 2024 AT 12:32 PM
Tiny
CHRISTOPHER CLARK
  • MEMBER
  • 3 POSTS
Do you happen to have the schematics for the ignition harness and does this car need the tach wire connected if so, where? Or will it work with the default tachless setting?
Was this
answer
helpful?
Yes
No
Sunday, September 15th, 2024 AT 8:56 AM
Tiny
AL514
  • MECHANIC
  • 5,584 POSTS
Yep, I'm sure we can get that for you. Is this the 3.4liter or 3.8? They are probably the same when it comes to the ignition switch wiring, but just to be sure.
Was this
answer
helpful?
Yes
No
Sunday, September 15th, 2024 AT 2:27 PM
Tiny
AL514
  • MECHANIC
  • 5,584 POSTS
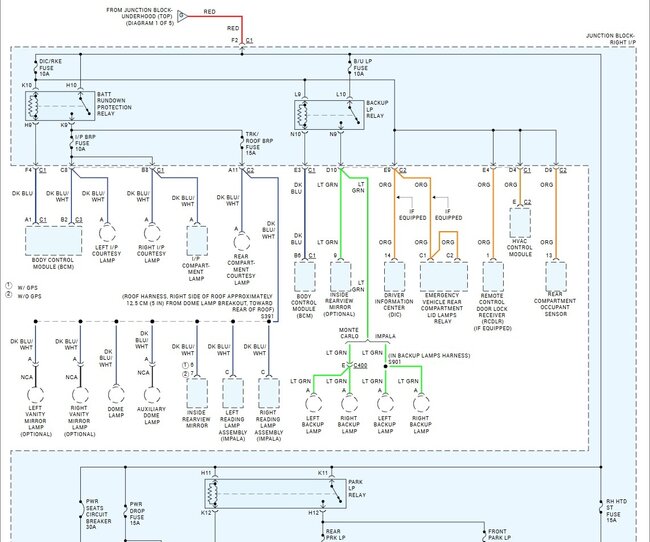
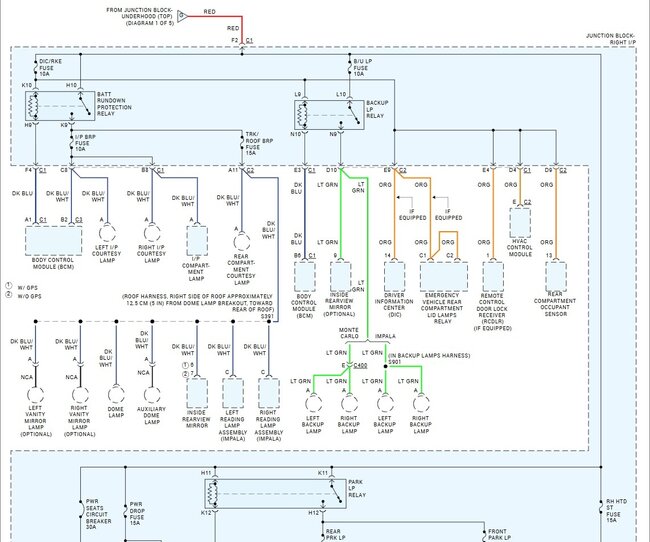
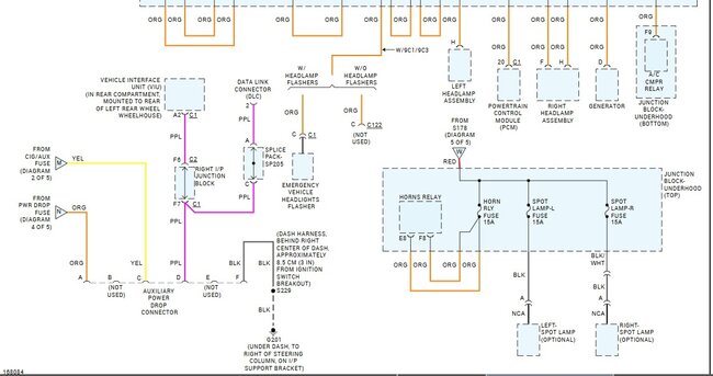
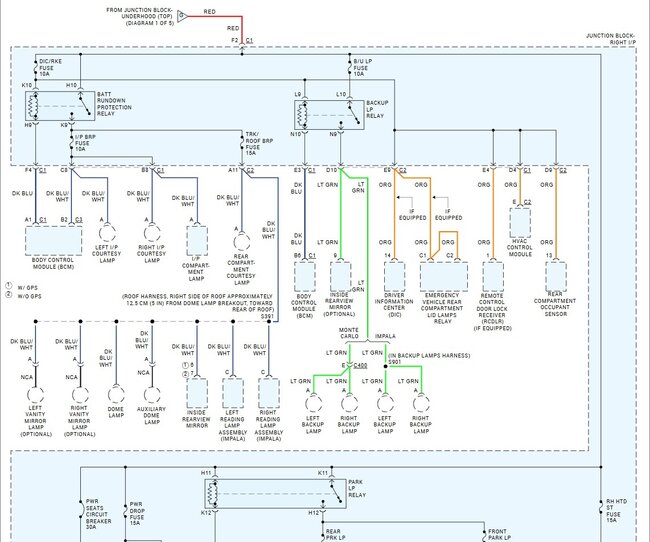
These are the Power Distribution wiring diagrams, 1, 2 top and bottom, 3, 4 top & bottom, etc. The Ignition Switch is on the 3rd diagram, Power Dist 2 top.
Was this
answer
helpful?
Yes
No
Sunday, September 15th, 2024 AT 2:46 PM
Tiny
AL514
  • MECHANIC
  • 5,584 POSTS
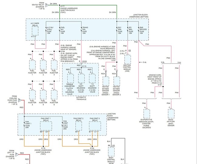
And this is the Starter Circuit if needed. Remote starter systems can be tough sometimes to install due to Security System/ Immobilizer Systems.
Was this
answer
helpful?
Yes
No
Sunday, September 15th, 2024 AT 2:47 PM
Tiny
AL514
  • MECHANIC
  • 5,584 POSTS
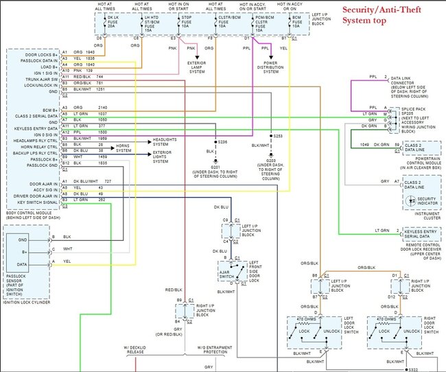
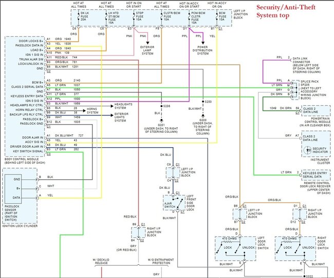
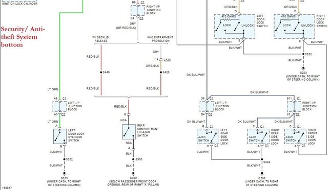
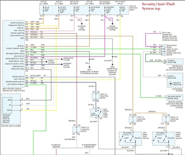
This is the Anti-Theft System diagram.
Was this
answer
helpful?
Yes
No
Sunday, September 15th, 2024 AT 2:53 PM

Please login or register to post a reply.