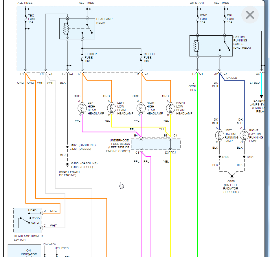
If the truck is shut off and the switch is set to Automatic, then the dash lights come on, the headlights are off, and the warning chime is dinging. I replaced the ambient light sensor and the battery, but no change.
I'm guessing the switch, but would like to know how to troubleshoot it first.
Friday, January 17th, 2020 AT 4:16 PM







