Saturday, July 6th, 2013 AT 12:27 PM
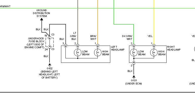
Diagram of wiring connection for headlights 2008 Pontiac wave dealership says I need to replace wiring harrnest for front lights system seems to have high resisment the daylight ressissors was burnt out plugs at bulbs melted

