Wednesday, July 31st, 2013 AT 8:57 AM
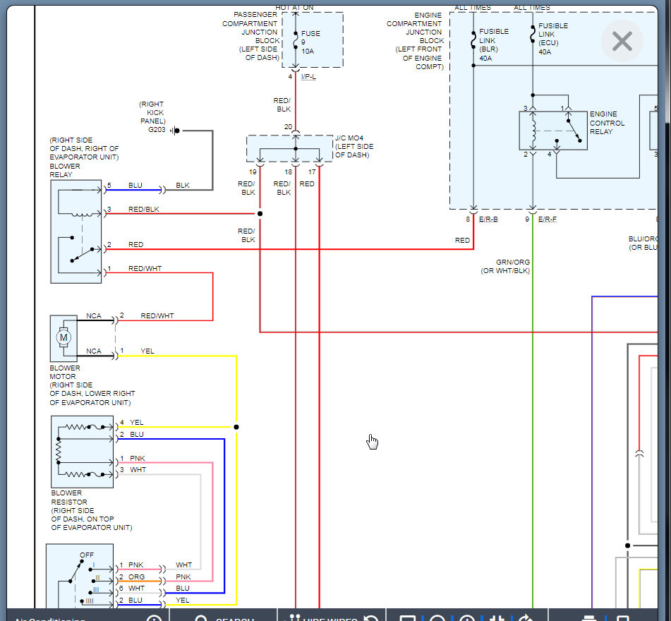
Blower switch would only work in 3 and 4 position unless I turned it back and forth rapidly then worked in all positions. Suspected dirty contacts inside. Now won't turn fan on at all. Checked fuse and even swapped it out but no help. Calling this an electrical problem since switch controls fan for heat or A/C.








