Electrical problem

Tiny
SANDHU
  • MEMBER
  • 1998 TOYOTA COROLLA
  • 4 CYL
  • 2WD
  • AUTOMATIC
  • 200,000 MILES
Rear defogger not woking
Monday, December 13th, 2010 AT 1:26 AM

1 Reply

Tiny
KHLOW2008
  • MECHANIC
  • 41,814 POSTS
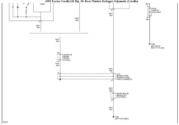
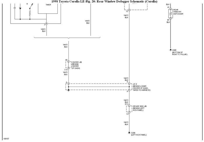
These are possible causes for the defgger not working.

Blown fuse or poor contact.
Defogger switch defective.
Poor connections.
Broken wire.
Relay defective.

The schematics indicates what fuse to look for.
Does the indicator light in instrument cluster shows when defogger is turned on?
Was this
answer
helpful?
Yes
No
Tuesday, December 14th, 2010 AT 4:21 PM

Please login or register to post a reply.