Thursday, December 20th, 2012 AT 7:23 PM
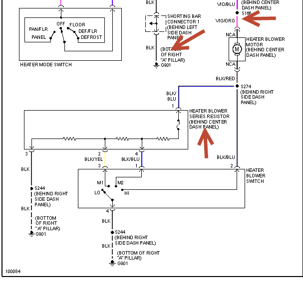
I have the turn signal & blower motor problem. I have checked everything I can think of. It is not the 60 amp ABS/Blower motor fuse in the power distribution center under the hood (power to both sides). I did find it odd that there was no fuse # 7 in this box which is common and even in the owners manual which I believe is normally a 10 amp abs fuse (?). I do not have power to the under dash blower motor fuse but do have power to the under dash 7.5 amp abs fuse. Would there be another fusable link somewhere between the box under the hood and the box under the dash?



