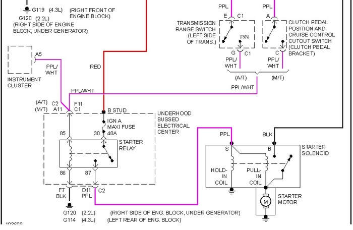
Sunday, June 26th, 2011 AT 8:43 PM
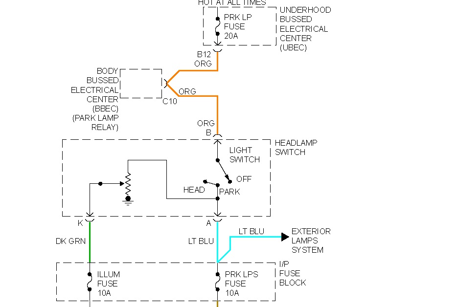
There is a weird humming coming from the main plug under the dash. Also temp gauge is bouncing up and down. Interior lights dim or non existent, intermittently. Also it's is beeping with no key in ignition and headlights off.





