Car was running but died at stop sign when I try.

Tiny
MIKECASTALDO
  • MEMBER
  • 1997 CHEVROLET MALIBU
  • 153,000 MILES
Car was running but died at stop sign when I try to restart engine turns slowly but doesn't start acts like dead battery but battery has full charge. Noticed all my engine coolant seems to be almost empty but just had water pump replaced last year.
Tuesday, April 2nd, 2013 AT 2:43 PM

13 Replies

Tiny
JACOBANDNICKOLAS
  • MECHANIC
  • 110,194 POSTS
If it won't start, we need to start by checking if there is spark and fuel the engine. Let me know what you find.
Was this
answer
helpful?
Yes
No
Wednesday, July 31st, 2019 AT 5:04 PM
Tiny
MIKECASTALDO
  • MEMBER
  • 8 POSTS
Let it sit overnight and then held gas pedal down and it turned but didn't quite catch, almost acts like the battery is low but battery checks good.
Was this
answer
helpful?
Yes
No
Wednesday, July 31st, 2019 AT 5:04 PM
Tiny
MIKECASTALDO
  • MEMBER
  • 8 POSTS
Is there a way to check for blown head gasket as it does go through oil and like I said this morning the coolant reservoir was empty.
Was this
answer
helpful?
Yes
No
Wednesday, July 31st, 2019 AT 5:04 PM
Tiny
JACOBANDNICKOLAS
  • MECHANIC
  • 110,194 POSTS
A head gasket usually doesn't cause oil consumption, but it will use coolant many times. As far as the head gasket, you would need to have a mechanic do what is called a leak down test. Or, you could check engine compression to see if it is within spec or has a low cylinder.
Was this
answer
helpful?
Yes
No
Wednesday, July 31st, 2019 AT 5:04 PM
Tiny
MIKECASTALDO
  • MEMBER
  • 8 POSTS
Jump started the car and it started but it sounds like the timing chain is slapping around like the guides are worn.
Was this
answer
helpful?
Yes
No
Wednesday, July 31st, 2019 AT 5:04 PM
Tiny
MIKECASTALDO
  • MEMBER
  • 8 POSTS
Car only runs while jump starter pack is hooked up.
Was this
answer
helpful?
Yes
No
Wednesday, July 31st, 2019 AT 5:04 PM
Tiny
CJ MEDEVAC
  • MECHANIC
  • 11,005 POSTS
DO WE STILL HAVE A BELT IN THERE?......OR IS THAT PUPPY GONE?

I'M GOING WITH A BAD ALTERNATOR

OR A PROBLEM BETWEEN IT AND THE BATTERY..........FUSES/ FUSIBLE LINK/ OR "MY FAVORITE", THAT I SEE WAY TOO OFTEN.....CONNECTIONS (THAT HAVE BEEN "LOOKED AT")..........LET'S LOOK MY LINK OVER!

https://www.2carpros.com/questions/1996-chevrolet-tahoe-wont-start-sounds-dead-battery-jumpbox-get-same-reults

KEEP US POSTED

THE MEDIC

Was this
answer
helpful?
Yes
No
Wednesday, July 31st, 2019 AT 5:04 PM
Tiny
MIKECASTALDO
  • MEMBER
  • 8 POSTS
Don't believe it's the alternator as all the coolant in the reservoir is gone it was full when I started the car yesterday before it died. Haven't pulled. The timing chain cover yet but the 97 Chevy Malibu 2.4 Quad still uses a metal chain. As for a fusible link could be. How do they look when they go bad.I do believe there was a power surge as the clock on the radio went from 10:48 to 1:00.
Was this
answer
helpful?
Yes
No
Wednesday, July 31st, 2019 AT 5:04 PM
Tiny
CJ MEDEVAC
  • MECHANIC
  • 11,005 POSTS
Not being super familiar with your vehicle (i'm super with jeep cjs and other carburated rigs)..........i just looked up "fusible links" for yours at two online parts stores.........they show none. I reckon you are fully fuse protected

As far as surges, bad connections to the battery from the alternator may be/ or could cause this to occur

A good while back, we used to get our rigs running, then snatch the negative cable off of the battery. This would verify whether the alternator was working or not, if it kept on running. Usually when you did it, the load of the battery disappeared, any lights that were on would get brighter and sometimes the engine would pick up a little.................all of this was a "surge"

Doing this to a modern rig, is just asking for problems..........an alternator's regulator going bad could cause a surge, as it is "supposed to" keep voltage levels between certain values......on old stuff, this keeps the battery from overcharging/ melting/ catching on fire/ and i've even seen them explode!

On new stuff, the same is true, except now, the computer crap voltages must remain constant to prevent them from glitching.

Now then..................back to..... "doing this to a modern rig, is just asking for problems"

Depending on the vehicle's set up, the alternator's "charge" has got to get back to the battery in some way/ shape/ or form. This may come about thru several wires going into the battery's clamp or even occur at a "tee" or "intersection" prior to getting to the clamp.

Think about this......as an example:

Two wires enter "joe's" battery clamp, the clamp is not tight or has an issue....maybe temperature changes, or dampness is affecting slight corrosion on it............so, we have an "intermittent" connection from the clamp to the battery.......

But!!!....the alternator's connection and the vehicle's connection to the clamp are 100% bullet proof!

Every time the clamp (or other similar occurring situations) intermittently loses it's connection to mr. Battery..................................isn't this the same thing as snatching the clamp loose on granpa's '65 ford truck to see if the alternator/ generator works???????

This is one of the reasons i want everybody to "attack" the connections, as i described in my link!

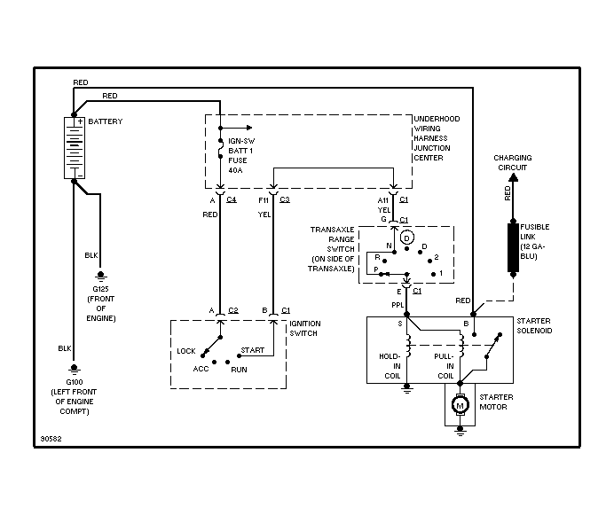
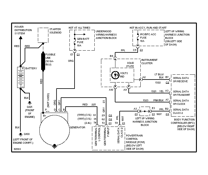
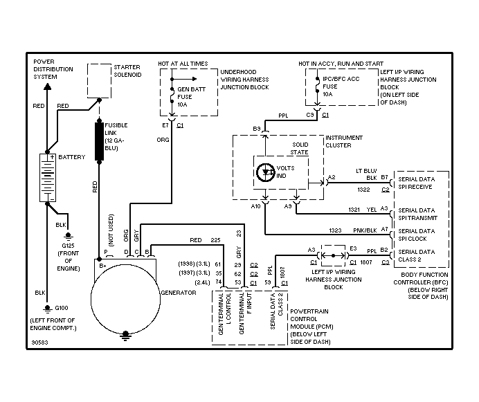
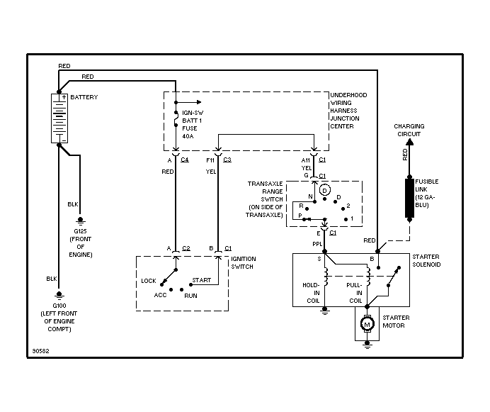
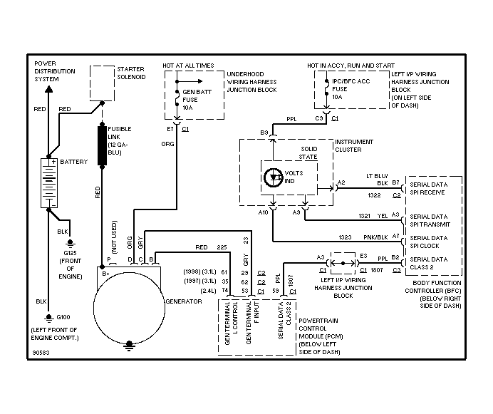
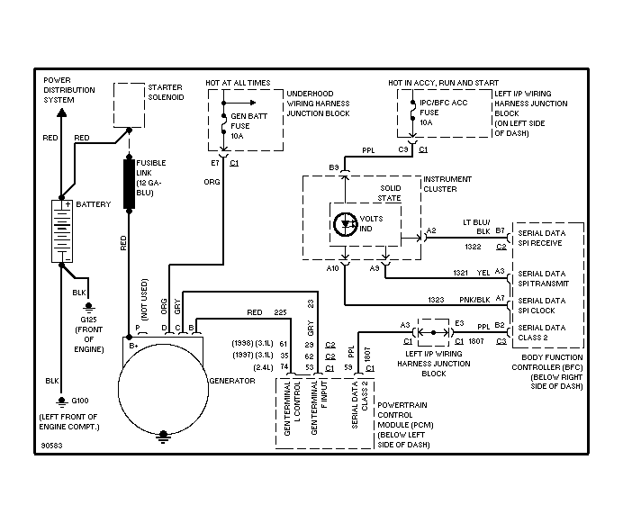
Even though you probably think i'm of no help to you, i do what i can.........and i keep the jeep cjs going!...........i'm grabbing you two diagrams from "mitchell i" .......i can get more, there are like hundreds.....be specific in what you would like, should you want others, it takes a while to find and process them thru

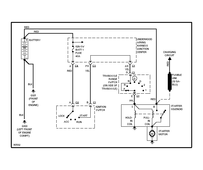
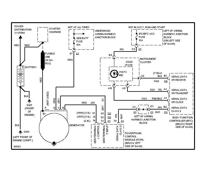
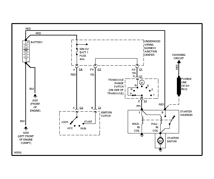
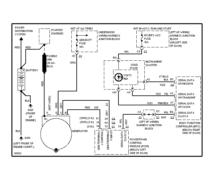
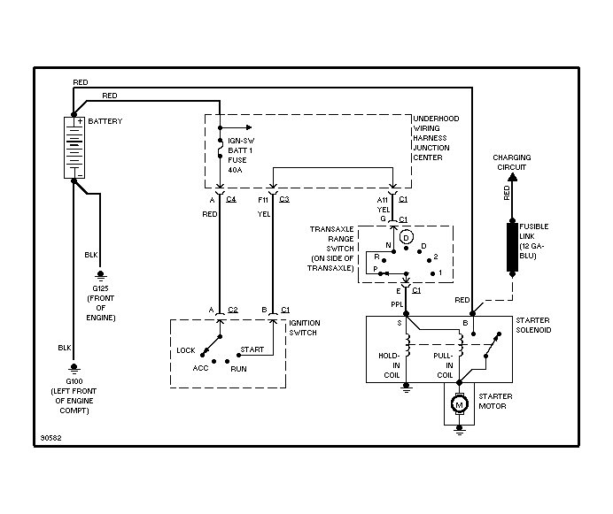
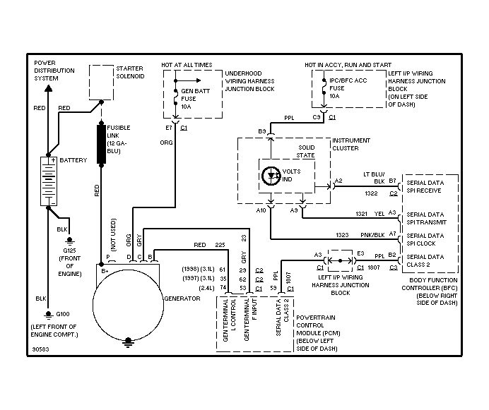
1) charging circuit

2) starting circuit

These are the most helpful things i have found when figgering something out

Http://www.2carpros.com/questions/2007-ford-taurus-tune-up

Since looking at the diagrams, they show fusible links, there are different types, some look like fuses.......others, like in my jeeps, look like wires.....

See pic 3on my '46 willys, wires "3" and "4" are fusible links (one is marked with a tag, the other is not) ---one goes to the alternator---the other runs the rest of the jeep (feeds the fuse box)..............i know all of this because i might near, built "willy" from scratch....to include every wire and electrical component

When ones like this fry, the insulation may sorta be bubbly, may be melted and drippy, ...sucker may look just fine......but if you tug on it, the insulation may stretch out like a rubber band (wire is "vaporized" inside)..........you can also "poke" pins/ needles on either side of the link and do a continuity test with a voltmeter to insure it is intact

Keep us posted

The medic
Was this
answer
helpful?
Yes
No
Wednesday, July 31st, 2019 AT 5:04 PM
Tiny
MIKECASTALDO
  • MEMBER
  • 8 POSTS
Had the battery load tested and while it had a charge of 12.13volts the cold cranking amps were out of 630 it was only putting out 46 amps.
Was this
answer
helpful?
Yes
No
Wednesday, July 31st, 2019 AT 5:04 PM
Tiny
CJ MEDEVAC
  • MECHANIC
  • 11,005 POSTS
Just found you again

so I reckon you are all fixed up?

The medic
Was this
answer
helpful?
Yes
No
Wednesday, July 31st, 2019 AT 5:04 PM
Tiny
MIKECASTALDO
  • MEMBER
  • 8 POSTS
CJ it is fixed more or less I need to have voltage regulator checked and now all the coolant is back in the reservoir. Thanks for your help never had a battery with a full charge 12.13 volts be bad before. Still have to drop oil pan and check to see if oil pump screen has a clog as anything below 3000 rpms the idiot light for the oil comes on.
Was this
answer
helpful?
Yes
No
Wednesday, July 31st, 2019 AT 5:04 PM
Tiny
CJ MEDEVAC
  • MECHANIC
  • 11,005 POSTS
To verify "correct pressure".......try this

Http://www.2carpros.com/questions/1995-ford-thunderbird-lose-oil-pressure-times

If you opt to skip that step,

Or wanna wait on dropping the pan

........... And just wanna try a sender......here's one

Http://shop.advanceautoparts.com/webapp/wcs/stores/servlet/product_engine-coolant-temperature-sensor-acdelco_15730286-p

They also had one for about $11

Thought either of my options would be ezer than the pan

Personally i want to know the "numbers"----that's why i have mechanical oil and temperature gauges in both of my jeeps

Keep on sending your updates

The medic
Was this
answer
helpful?
Yes
No
Wednesday, July 31st, 2019 AT 5:04 PM

Please login or register to post a reply.