Friday, June 24th, 2011 AT 5:24 PM
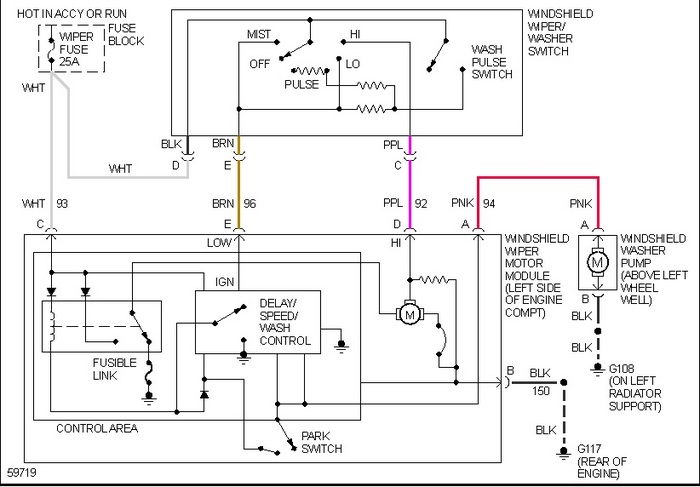
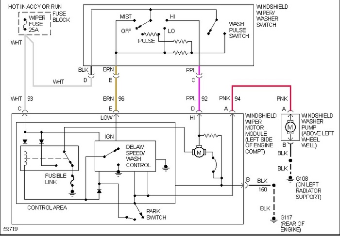
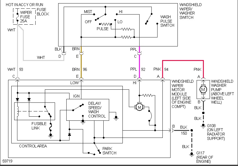
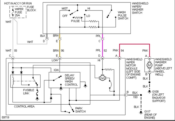
Ok I have a 1994 chev s10 that the whiper work sometimes but sometimes they don't so I was wondering if it is the control modual or the motors?
