What color of wire's go to the netural safety.

Tiny
JTAYS13624
  • MEMBER
  • 1991 CHEVROLET BLAZER
What color of wire's go to the netural safety switch, on a 1991 chev, blazer s-10
Monday, December 3rd, 2012 AT 10:04 PM

1 Reply

Tiny
RASMATAZ
  • MECHANIC
  • 75,992 POSTS
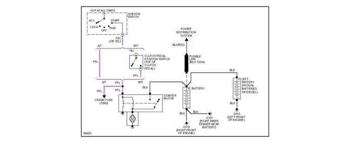
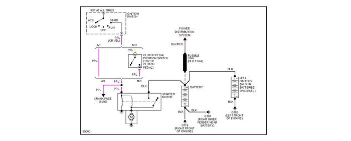
According to my information below it doesn't have a P/N switch-The power to activate the starter motor comes from the ignition switch straight to the starter-makes me wonder about SAFETY
Was this
answer
helpful?
Yes
No
Monday, December 3rd, 2012 AT 10:41 PM

Please login or register to post a reply.

Related General Content