How do I know what wires go on what side of the solenord switch

Tiny
MARKUS BROWN
  • MEMBER
  • 1990 FORD F-150
  • 26,700 MILES
No power anywhere
Sunday, September 25th, 2011 AT 5:27 PM

1 Reply

Tiny
JDL
  • MECHANIC
  • 16,098 POSTS
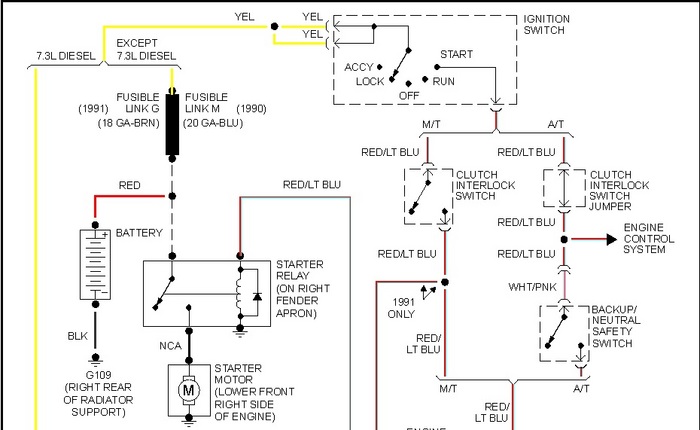
Check voltage at starter relay. That line with arrowhead, at the relay, load side. Voltage at that terminal is hot all the time, when the relay is energized, that line with the arrowhead moves to the other terminal, voltage goes to starter motor. Voltage for the control/coil side of relay, comes from the ignition switch/crank position through the neutral or clutch switch, depending on tranny, to coil side of relay.

Any testing, make sure the tranny is in park or neutral and a functional e-brake is set.
Was this
answer
helpful?
Yes
No
Sunday, September 25th, 2011 AT 6:15 PM

Please login or register to post a reply.

Related General Content