Vehicle Problem:
When giving it power it runs great, but when slowing down (like coming out of the driveway or coming up to a stop sign) it’ll start lopping really bad and sometimes shuts off but it’ll start right back up again and run fine until the next time you slow down.
Also goes into “limp” mode.
What I have tried so far:
Changed the throttle body, but not the gasket.
Diagnostics:
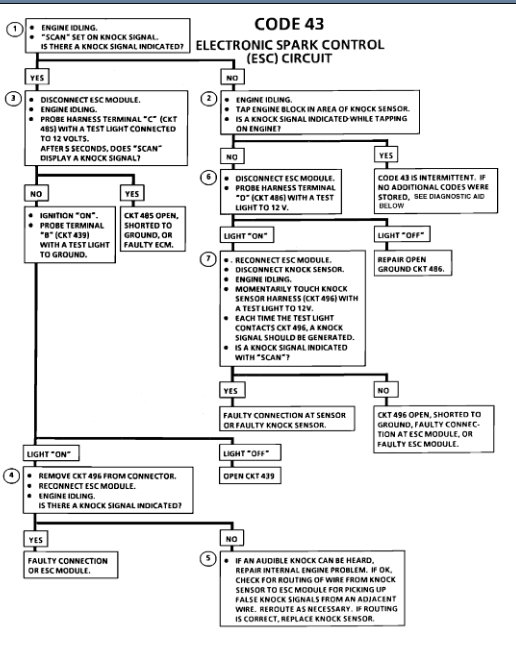
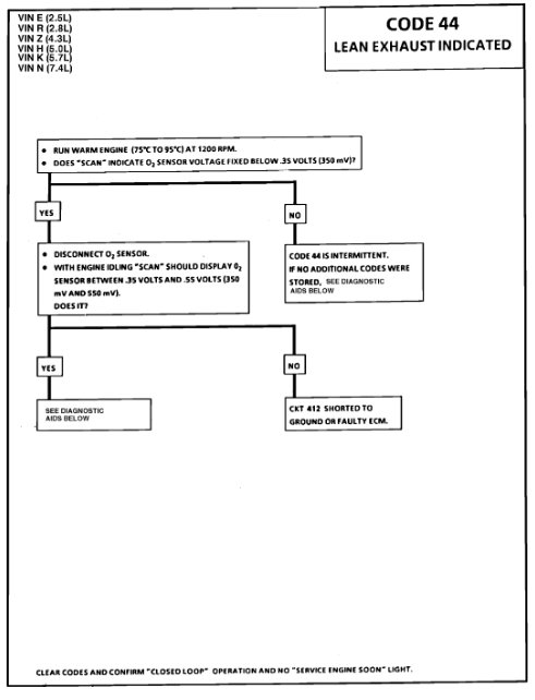
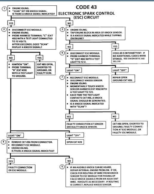
OBD is showing codes 43 and 44, tried to read code from book but don’t really understand the directions.
My husband is 71 years old and doesn’t need to be out in heat working on truck any longer than absolutely necessary, and any assistance or advice anyone out there can provide would be greatly appreciated. Thank you in advance for your assistance.
Friday, May 10th, 2019 AT 3:41 PM







