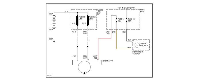
Sunday, February 5th, 2012 AT 8:17 PM
Need to replace blower motor on my 1989 subaru gl hatchback, so need to know where it is located. Also where are the large fuses located in the car.




