Tuesday, December 28th, 2010 AT 3:41 PM
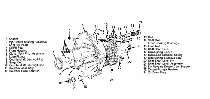
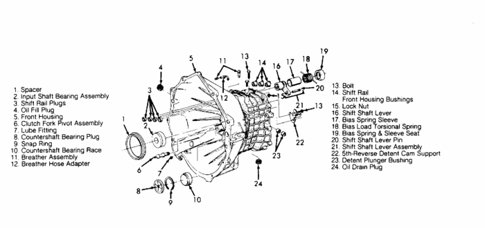
Where are the manual transmission fluid fill and drain plugs on my 89 chevrolet silverado, it has the normal duty aluminum one piece transmission
