Thanks
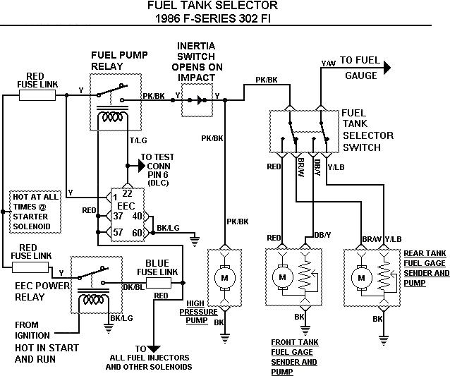
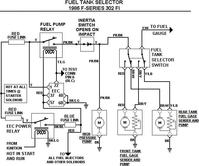
Well I have a 1986 ford f150 extened cab dual tanks.
Its not getting gas.
When I spary starter in it it starts and runs. But when I turn the key you don't hear the pump. And I tried both tanks and neither one worked.
I read in the manual there's a fuel shut off under the cluster by the gas pedal but there isn't one. And the fuse for the fuel pump isn't blown.
Got anything?
Thanks so much
Monday, January 5th, 2015 AT 4:35 PM




