Monday, May 4th, 2020 AT 7:36 AM
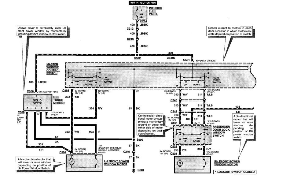
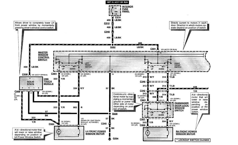
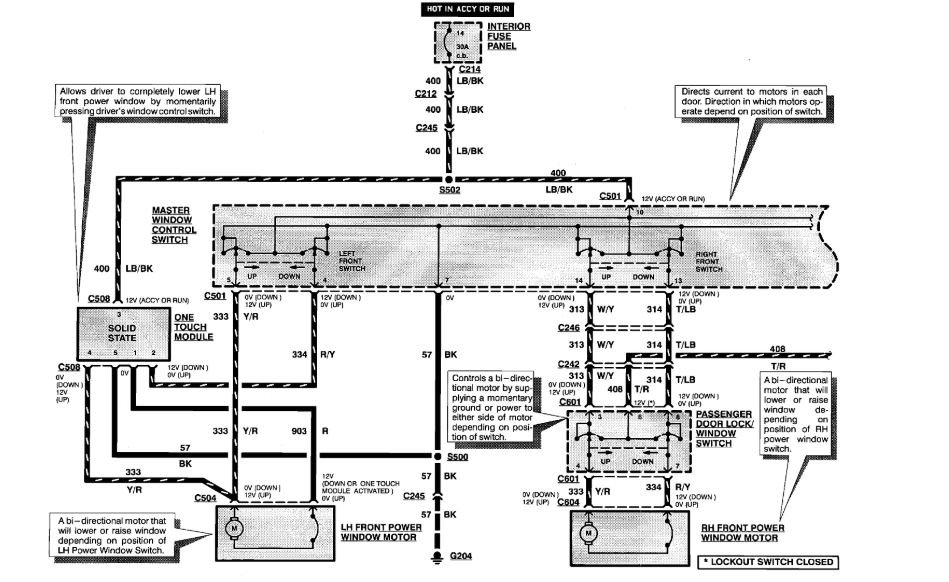
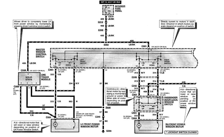
Hey, I have the SUV listed above four door and the power windows won’t work at all. I pulled back the wiring harness boot and found a few cut wires. I’d like to either splice or solder the wires but unsure which wires do what. I’ve been trying to find a wiring harness diagram also. Thanks for any help.




