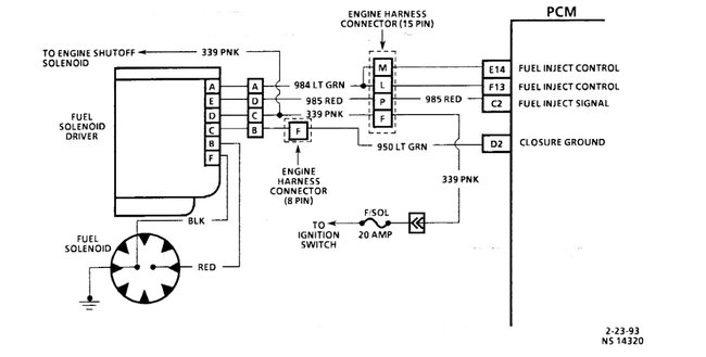
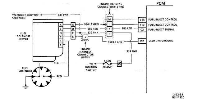
Transmission will only shift up to second gear. I have error codes 83 and 56.
Lot of electrical issues.
Have a 506 Diamond star Block and a 4l80e transmission.
Installed a used transmission connector on the harness but can't figure it out. All the diagrams I can find don't match with my harness. Can you help me please?
Wednesday, July 13th, 2022 AT 2:02 PM











